Тип бассейна:
Подтип бассейна:
Класс бассейна:
Возраст бассейна:
Тип полезных ископаемых:
Геологический возраст начало:
Геологический возраст конец:
Площадь: 44275.79 км²
Kirthar Fold Belt
The Kirthar Fold Belt is part of the lateral mountain belts in Pakistan linking the Himalayan orogeny with the Makran accretionary wedge. This region is deforming very obliquely, nearly parallel to the regional plate motion vector (Figure 1, Mohadjer et al., 2010). The Chaman fault (Figure 1A), a largescale strike-slip fault, is considered to represent the lithospheric plate boundary (transform fault) in this lateral collision zone (Bannert et al., 1992). East of the plate boundary, a 150-200-km-wide deformation zone is present (Bannert et al., 1992; Szeliga et al., 2009).

Figure I A) Simplified structural sketch of the wider Kirthar fold-belt area. Location is indicated in Google Earth image in B). C) Geological map in the study area in Google Earth. The maps shows lithostratigrapy and is from an unpublished study in the area (Tectostrat, 2001). Northern and southern sectors of the study area are indicated. Numbers are discussed in the text.
Due to the highly oblique orientation to the plate vector, strain partitioning is ongoing in this lateral deformation zone (i.e., dividing overall displacement into components of shortening and strike-slip deformation, cf. Szeliga et al., 2009, and references therein). For the frontal part of this deformation belt neither the deep structural architecture nor many aspects of the complex deformation are well understood.
Existing structural concepts for the area were developed for the northern Kirthar Fold Belt and the Sulaiman Fold Thrust Belt. These early concepts proposed a passive roof duplex model (Bank and Warburton, 1986; Jadoon et al., 1992). For the southern Kirthar Fold Belt a model of basement inversion with folds in the sedimentary cover had been put forward (Fowler et al., 2004). However, detailed kinematics on how thick-skinned and thinskinned structures link are not obvious.
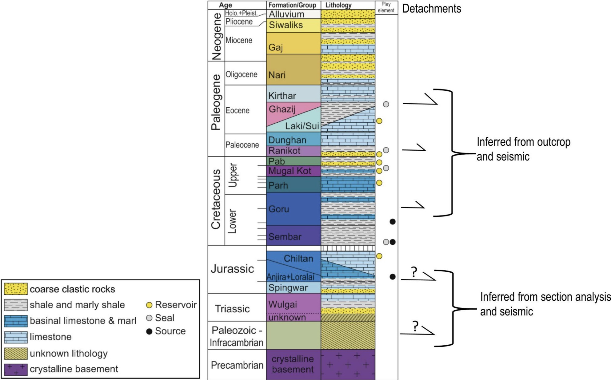
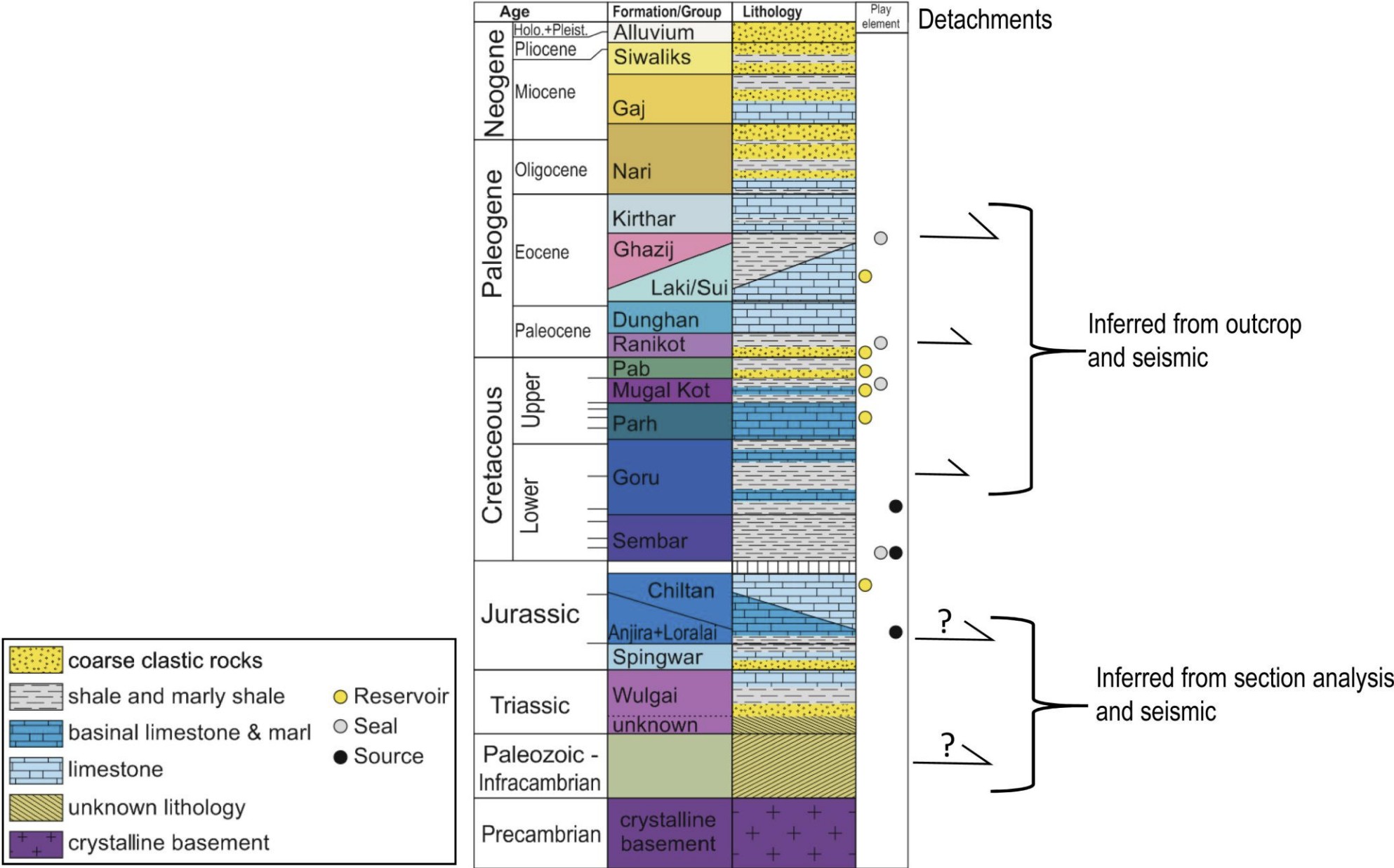
Stratigraphy and Mechanical Stratigraphy
The stratigraphic succession of the study area is displayed in Figure 2. This succession is the result of the deposition on the northeastern margin of the Indo-Pakistani plate which developed as part of the northern margin of Gondwana until Triassic/Early Jurassic (Kadri, 1995, and references therein). The study area is approximately situated on the long lived hinge area from the stable shelf to the more extended margin (e.g., Smewing et al., 2002). The oldest rocks outcropping in the wider study area are from the Jurassic and the deepest drilled strata is the Triassic Wulgai Formation. Rocks older than Triassic are only known from distant wells and outcrops. From a mechanical point of view there are several weak horizons observed in the field that display potential detachment horizons, as marked in Figure 2. Additionally, detachment horizons are inferred from seismic interpretation and geometrical analysis, also marked in Figure 2.

Figure 2 Litostratigraphic overview + petroleum elements (after Tectostrat, 2001; Smewing et aI., 2002; Kadri, 1995; and own observations.
The northern sector is folding-dominated. No major thrust faults are observed at the surface. The depth to detachment analysis of the main fold on the section indicate a decollement at approximately 9 km below sea level. However, the anticline shows an uplift of regional elevation towards the west, as strata in the syncline west of the anticline is at higher elevation than in the foreland. This uplift is associated with an inverting fault underneath. Towards the deformation front a small triangle zone is present; it is cut by a subsequent thrust fault with a fault-propagation fold on top. The relative timing is constrained by growth strata. The detachment level of the thrust fault is clearly below Jurassic rocks, as these have been drilled in the hanging wall of the fault-propagation fold.

Figure 3 A) Constructed W-E section in the northern sector of the study area with PSDM seismic in the background . The section is balanced between the pins. B) Restored section (li ne length and area balancing) of section between the pins. Calculated shortening is approx. 8.5 km or 2 1 %
Southern Section (Figure 4A) The southern section features a frontal structure similar to the northern sector (small triangle structure cut by a subsequent thrust with a fault-propagation fold). The syncline west of the fault-propagation fold is much broader than in the north and indicates a shallower detachment level with a thrust flat (in Jurassic or just below Jurassic). The amount of structural shortening in the frontal anticline from structural modelling is on the order of 5000m.
West of the syncline the regional elevation of the strata packages rises in the order of 6500m towards the Kirthar Escarpment (Figure 4A). This massive amount of regional elevation rise cannot be explained by just 5000m of shortening, which is observed in the frontal structures. The additional shortening required to explain this large uplift is accommodated by some duplexes below the very weak Eocene Ghazij shales, which act as passive roof back-thrust. The duplexes originate from an inverting normal fault, partly shortcutting into the footwall.

Figure 4 A) Constructed W-E section in the southern sector of the study area with PSDM seismic in the background. The section is balanced between the pins, KE = Kirthar Escarpment. B) Restored section (of section between the pins). Calculated shortening is approx. 10 km or 20%.
The structure of the frontal part of the Central Kirthar Fold Belt is controlled by inversion with linked thin-skinned deformation (duplex/thrusting and folding). The shortening on different balanced sections in the study area is 8.5 – 10 km (around 19-24% depending on pin positions, Figures 3B and 4B). The northern sector shows large- scale detachment folding, uplifted by inverting faults. The southern sector is dominated by a large-scale single structure, indicating one major inverting fault in the subsurface. Detachment depths of the coupled frontal thin-skinned structures is deeper in the northern sector (likely Triassic) than in the southern sector (likely Jurassic). Laterally changing mechanical properties of the decollement horizons as well as different spacing of inverting normal faults seem the most likely explanation for the observed differences.
The study results are in line with the results from southern Kirthar Fold Belt, where some basement-involved/inversion style of deformation was considered by Fowler et al. (2004). Nevertheless, duplexes, in part, are present in our study area, but they are smaller and accommodate less shortening than those anticipated by Banks and Warburton (1986). Duplexes in the southern sector of this study form as a result of the imbrication above an inverting normal fault (including footwall shortcuts) in combination with a suitable decollement horizon for the roof thrust.
Data source:Structural Modelling in the Kirthar Fold Belt of Pakistan: From Seismic to Regional Scale. Ralph Hinsch, Chloé Asmar, Peter Hagedorn, Muhammad Nasim, Muhammad Aamir Rasheed, Noah Stevens, Bernhard Bretis1, James M. Kiely
Следующий Бассейн: Tabuk